校内新闻

站内链接

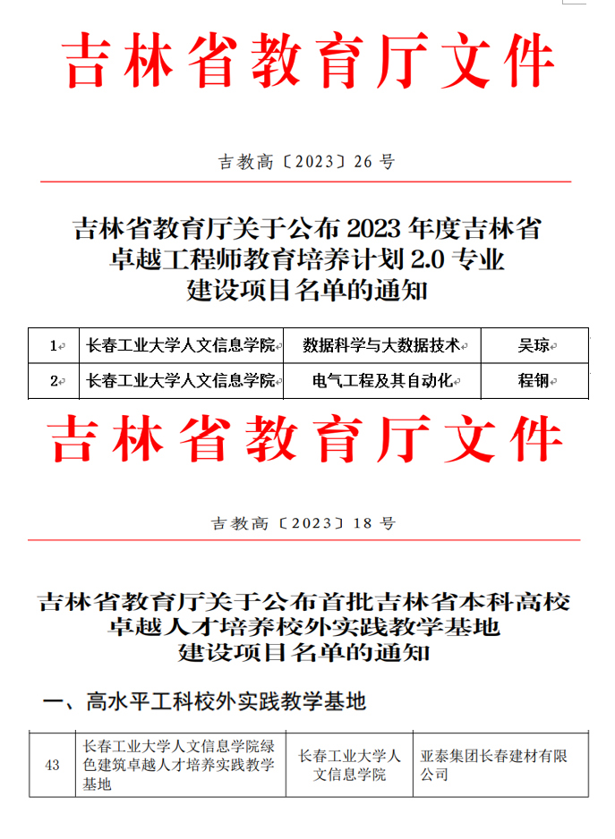
学校获批吉林省卓越工程师教育培养计划2.0专业及吉林省本科高校卓越人才培养校外实习教学基地建设项目

  供稿:教务处 审核:王春玲  日期:2023-12-13  


近日,吉林省教育厅公布了首批吉林省卓越工程师培养计划2.0专业及吉林省本科高校卓越人才培养校外实习教学基地公示名单,我校数据科学与大数据技术专业、电气工程及其自动化专业获批首批吉林省卓越工程师培养计划2.0专业建设项目,建设工程学院与亚泰集团长春建材有限公司共建的绿色建筑卓越人才培养实践教学基地获批吉林省本科高校卓越人才培养(高水平工科)校外实习教学基地建设项目。

卓越工程师教育培养计划2.0专业是为持续深化高等工程教育改革,加快新工科建设,大力培养卓越工程科技人才,全面提升工科科技类专业本科人才培养质量;卓越人才培养校外实习教学基地是围绕“四新”专业建设,鼓励高校与有关企事业单位和科研机构创建一批产教融合,科教融汇的校外实践基地,不断提升实践教学质量。

下一步,学校将大力扶持立项建设的专业和实习基地,按照建设任务及目标开展各项工作,创新工程人才培养模式,健全基地组织管理体系,强化实践环节协同育人,提升教师实践能力和育人能力,深化产教融合、专创融合,努力培养符合国家和区域发展的应用型人才。