校内新闻

站内链接

考研喜报 | 制药工程学院2020级学生党员77%、学团干部73%考上硕士研究生!

  供稿:赵戈 审核:王春玲  日期:2024-06-26  


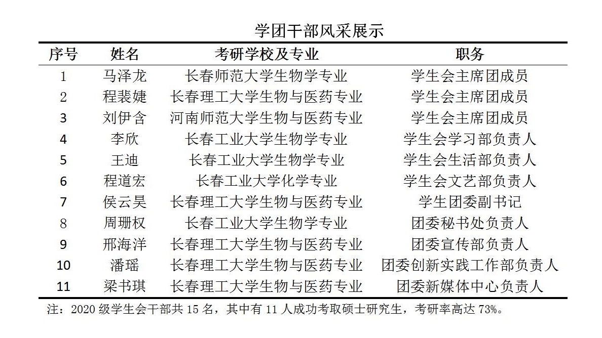
制药工程学院2024届学生考研再创佳绩,特别是学生党员和学团干部捷报频传。2020级学生党员共13名,其中有10人成功考取硕士研究生,考取研究生比例高达77%;学团干部共15名,其中有11人成功考取硕士研究生,考取研究生比例高达高达73%。录取院校中不乏“吉林大学”等名校,他们共同组成了学院最强“考研天团”。

同学们取得的优异成绩是他们寒窗苦读、坚忍不拔、拼搏进取的胜利果实,也是制药工程学院落实三全育人要求,致力于学风建设的优良成果。

习近平总书记曾强调:“青年兴则国家兴,青年强则国家强。科技领域的研究生,更是国家的栋梁、民族的希望。”在未来的学习和工作中,希望他们能更加深入地研究专业领域,不断提升自己的学术水平和综合素质。同时,他们也会更加注重个人品德和素质的培养,不断提高自己的道德水平和社会责任感,为党和人民事业的持续发展贡献自己的力量。

祝贺他们为我校争光,为我院添彩的同时,希望我院学子能以他们为榜样,找准自己的目标,刻苦学习,努力拼搏,实现自己的梦想!

学生党员风采展示

 


  祝贺他们为我校争光的同时,希望全校同学能以他们为榜样,找准自己的目标,刻苦学习,努力拼搏,实现自己的梦想!